Buxy
A plug-and-play solution offering personalized content, a marketplace, bonuses, and education
CLIENT
Buxy
ROLE
UX/UI Design
User Research + Analysis | Wireframing | Prototyping | Interaction Design | Visual Design | Usability Testing | Responsive Design
TEAM
Julia Brière, Alex Camp, Michael Palfreeman, Morgan Ager and Tamara Zipporah
TOOLS
Figma, Figjam, Otter AI
-

The Challenge
Traditional banks struggle with personalizing user experiences and are not fully leveraging the high traffic and engagement on their platforms. Additionally, developing this in-house is costly and slow.
-

The Solution
A plug-and-play solution for traditional banks, providing users with a super-app experience that includes personalized lifestyle content, a marketplace, bonuses, and educational offers.
-

The Result
Our team developed a MVP that enables the stakeholder to apply for fintech incubation programs, aiming to secure investment and resources to build the initial product.
BACKGROUND
Learning about Buxy
Our team met with the founder and we identified three key insights to shape the MVP. Our goal was aimed at providing maximum value and encouraging early user adoption.
Lifestyle
Curated content tailored to users’ purchase history and interests.
Marketplace
Traditional banks are not fully leveraging opportunities for their users.
Education
Users seek financial content, but banks lack the necessary resources to provide it.
THE ADVANTAGE
Designing a value proposition grounded in user needs
In today's consumer-oriented world, people are constantly spending money, and there are ample opportunities for users to make smarter spending decisions and save money in their daily lives. Traditional banks can enhance their value to current customers with Buxy's plug-and-play solution.
Buxy aims to collaborate with high street banks to serve their users better. Our solution offers banks what they currently lack: engaging users, maintaining customer satisfaction, and fostering loyalty.
THE APPROACH
What else is out there?
MARKET RESEARCH
Conducting general research provided us with a deeper understanding of the fintech landscape, particularly focusing on challenger banks and their impact.
COMPETITOR ANALYSIS
After our stakeholder interview we looked into a variety of competitors. These ranged from the direct competitors, in this case, the challenger banks like Revolut and Monzo and also a large selection of other apps that are known for having highly praised features, for example Spotify’s personalization.
QUANTITATIVE RESEARCH
Uncovering trends with data-driven insights
SURVEY
Responses: 82
Ages: 28-43 years old
Through this research, our assumptions were validated about the potential usage of Buxy. Key insights from the survey included:
-

of users currently use some form of traditional banks.
-

said their educational resources on their banking app were either good or excellent.
-

stated that it’s very important to have personalization in their banking app.
-

were offered rewards by their banks. However, 60% negatively rated the rewards available to them.
QUALITIVE RESEARCH
Know your audience
1:1 INTERVIEWS
Participants: 82
Ages: 23-55 years old
We gathered over 80 data points. The goal was to discover the usage of current apps, the importance of design in banking apps, the importance of rewards, and understanding preferences and customization.
The key learnings we took from insights from these interviews were:
-

Engagment
Users frequently use their current banking apps and want better ways to manage their savings, such as features like a savings pot.
-

Importance of Design
The importance of simple and clear visual design in banking apps was clearly highlighted.
-

Rewards
Users generally had positive experiences with rewards but were skeptical about hidden catches or costs, leading to mistrust.
-

Preferences + Customization
Users want more personalization. While their current platforms offer some degree of customization, they are too generic. Users prefer more detailed and customizable personal financial planning tools.
THE PROBLEM
What problems are we trying to solve for?
We identified the key areas we needed to focus on in order to understand and effectively create the platform, addressing the specified design challenge.
Lifestyle
As a user who wants to visit family in New York, I am faced with the challenge of finding the most cost-effective and efficient travel options to reach my destination.
Marketplace
As a user responsible for weekly grocery shopping at Tesco for my family, I encounter the challenge of managing expenses and maximizing savings while ensuring that essential items are purchased to meet household needs.
Education
As a user exploring mortgage options, I face the challenge of evaluating the quality and suitability of available products and services to ensure that I secure the most favorable deal for my financial needs and circumstances.
THE FRAMEWORK
Leveraging jobs-to-be-done as the blueprint for user-centered solutions
We worked on the ‘jobs to be-done’ framework to help us identify the functional, emotional, and social tasks that users aim to accomplish with the product. We broke this down into ‘lifestyle’, ‘rewards’, ‘education’ and ‘personalization’.
-

Lifestyle
When I travel home to visit my family, I want to find the best deal, so I can spend the savings taking my parents out to dinner.
When I book theatre tickets, I want to find the best deal, so I can get better seats.
-

Rewards
When I buy new shoes, I want to find the best deal, so I can save money.
When I engage with my banking app tasks and achieve certain goals, I want to receive reward vouchers for my wins so that I can save money when spending.
-

Education
When I use my banking app, I want to receive personalized tips about missed opportunities so that I can save money in the future.
When I am shopping around for a mortgage I would like to be aware of the quality of the products and services available to me so that I get the best deal.
NAVIGATING THE USER JOURNEY
Mapping experiences to enhance user flows
During our research, we created experience maps to identify opportunities and understand the user’s journey. Ultimately, the experience maps were a tool for ensuring that Buxy's plug-and-play solution effectively enhances the user experience, meets user needs, and achieves the goals of both the users and the banks.
USER FLOWS
Creating intuitive navigation for users
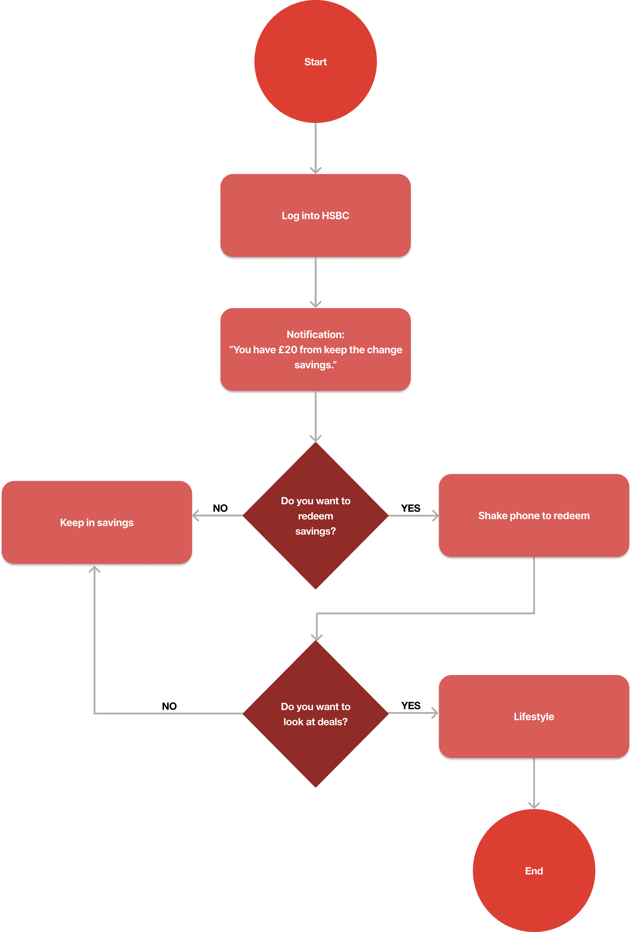
As a team, we worked on about 10 user flows. I built different user flows to see how I would structure the app, taking into consideration all the research and insights we have found and try to make things work better for the user, however not forgetting the 3 core pillars the app needs to embody.
Personalised notifications to redeem rewards
Search for restaurant deals nearby
This discovery phase allowed me to redefine project goals, audit the existing HSBC app, review the competitor landscape, and understand the current landscape of user’s needs, behaviors and pain points.
BRAND DEVELOPMENT
Evolving ideas into a brand identity
The branding for the Buxy plug-in combines the traditional style of HSBC with modern neobank aesthetics. The goal was to create a contemporary visual language that reflects the heritage of a traditional bank while embracing modern design elements.
PRODUCT ARCHITECTURE
Creating a design system
The system is designed with a focus on modularity, allowing each subsystem to operate independently while interacting seamlessly with others. This structure not only simplifies maintenance and scalability, but also ensures that new features can be integrated without disrupting existing functionalities.
THE INTERACTION FRAMEWORK
Structuring the experience
The primary focus was creating an intuitive user interface that simplifies access to tailored content and rewards. As a plug and play solution, it was essential to design the interface to be highly touch-friendly, ensuring users can engage with minimal effort.
TESTING THE MOBILE DESIGN
I tested the prototype with 5 users to evaluate the efficacy of the site’s information architecture. Feedback included:
Update terminology to icons (e.g., replace "favorites" with a heart icon)
Simplify user flow for 'Save The Change' feature
Adjust call-to-action (CTA) wording (e.g., change 'Redeem' to 'Get Code')
THE SOUTION
Valuable features for the MVP
After iterating the framework following usability testing, I implemented the UI elements to complete the design.
01
Personalized Recommendations
After iterating the framework following usability testing, I implemented the UI elements to complete the design.
02
Financial Goal Tracking
Tools for setting and tracking financial goals. Progress bars, milestones, and reminders to help users stay motivated and on track with their financial goals.
03
Location Based Services
Location-based services, notifying users of nearby deals or discounts based on their current location or experience.
04
Customizable Notifications
Push notifications for informing users about personalized offers, saving opportunities and account activity.
FINAL PROTOTYPE
Use case scenario
Sam values lifestyle experiences and going out in London, but he needs to manage his budget. He wants a way to easily find deals tailored to his interests, so he can save money without sacrificing quality experiences.
NEXT STEPS
Looking into the future
Looking ahead, I identified areas for further improvement and refinement based on feedback from the stakeholder and what could be developed next.
-
Location-Based Service Opportunities
Explore revenue streams via spatial marketing and local business partnerships. Develop strategies for valuable location-based services.
-
Tailored Educational Content
Integrate personalized financial literacy modules using user data. Continuously refine based on engagement and feedback.
-
Conduct Additional User Testing
Conduct more user testing to gather insights on new features. Focus on usability, satisfaction, and improvement areas.
-
Develop Gamification Elements
Implement gamification features like progress tracking and rewards. Ensure they are intuitive and engaging through testing.
REFLECTION
Insights and learnings
My involvement in the Buxy project was not only professionally rewarding but also instrumental in contributing to the platform's success. By delivering a user-centric design solution that met both user needs and business objectives, I played a key role in shaping the future of Buxy as a comprehensive financial platform.